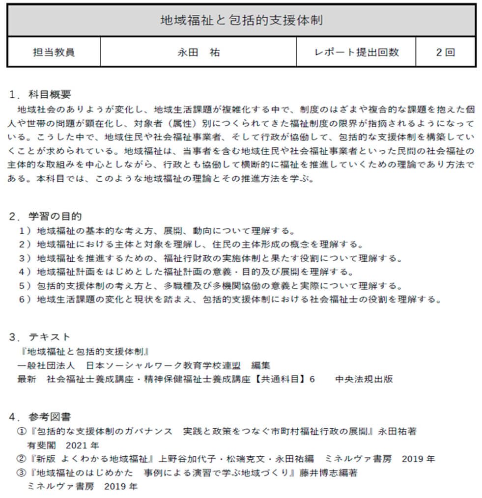
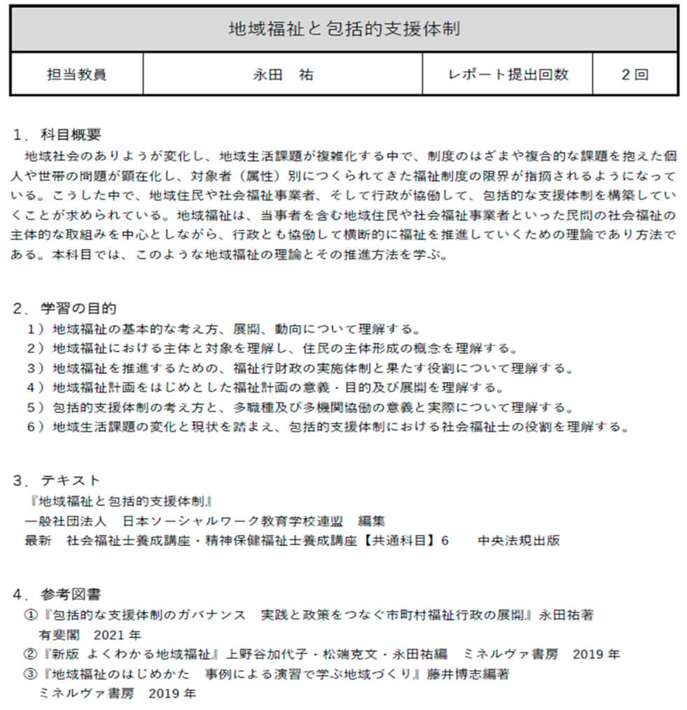
プロを目指す学び
レポート学習
Learning

社会福祉士に必要な知識や理論を整理し、自分の言葉で表現するのがレポート学習です。
課題は毎年見直され、国家試験の動向や最新の社会課題を反映。
通信制ならではの仕組みを活かし、PCやオンライン提出で効率的に学びを進め、
専門講師の丁寧な添削を受けながら、確かな理解を積み重ねていきます。

学習のポイント

最新の社会動向や国家試験の傾向を踏まえた課題で、基礎知識を網羅的に学習。
提出されたレポートは専門講師が一人ひとり丁寧に添削し、理解を深めながら着実に力を伸ばせます。

01
基礎知識を網羅した課題

各科目の基礎知識や社会の動向を踏まえ、毎年国家試験の傾向を反映して課題を見直しています。単なる暗記ではなく、用語の意味や背景まで理解できる内容で、知識を自分の力にできます。

02
専門講師による
丁寧な添削指導

提出されたレポートは専門講師が一人ひとり丁寧に添削します。理解不足を補う具体的なフィードバックで学びを深め、一定水準に達したものは履修認定として成果に繋がります。

レポート学習の流れ

レポートはパソコンで作成し、完成したものを学習システムからオンラインで提出します。
「どのくらいのペースで進めればいいの?」と不安に思う方もいるかもしれませんが、目安は月に3本程度。計画的に取り組めば、無理なく進めることができます。
提出後は専門講師からフィードバックが届きます。良かった点や改善点を具体的に教えてもらえるので、次のレポートに活かしながら、着実に理解を深めていけます。

ico01_report_learning
PCでレポートを作成
ico02_report_learning
学習管理システムから
オンライン提出
ico03_report_learning
添削講師からの
コメントを
次の課題につなげる
ico04_report_learning
月3本程度を目安に
計画的に提出

レポート課題例

レポート履修科目一覧

NHK学園のレポート学習では、基礎から専門まで幅広い科目を体系的に学びます。
「ソーシャルワークの基盤と専門職」「ソーシャルワークの理論と方法」といった根っこ・価値に直結する科目に加え、「医学」「心理学」「社会学」など関連領域、さらに「高齢者福祉」「児童・家庭福祉」「障害者福祉」といった各分野の科目も網羅。どの科目も、社会福祉士として現場で活躍するための大切な土台です。
※履修科目はコースによって異なります。詳しくは募集要項をご確認ください。

  • 医学概論
  • 心理学と心理的支援
  • 社会学と社会システム
  • 社会福祉の原理と政策
  • 社会福祉調査の基礎
  • ソーシャルワークの基盤と専門職
  • ソーシャルワークの基盤と専門職(専門)
  • ソーシャルワークの理論と方法
  • ソーシャルワークの理論と方法(専門)
  • 地域福祉と包括的支援体制
  • 福祉サービスの組織と経営
  • 社会保障
  • 高齢者福祉
  • 障害者福祉
  • 児童・家庭福祉
  • 貧困に対する支援
  • 保健医療と福祉
  • 権利擁護を支える法制度
  • 刑事司法と福祉
  • ソーシャルワーク演習
  • ソーシャルワーク演習(専門)
  • ソーシャルワーク実習指導(1年6か月コース)